Αποδέχομαι τη χρήση cookies



Πληροφορίες για την Πολιτική Cookies
Gr
En

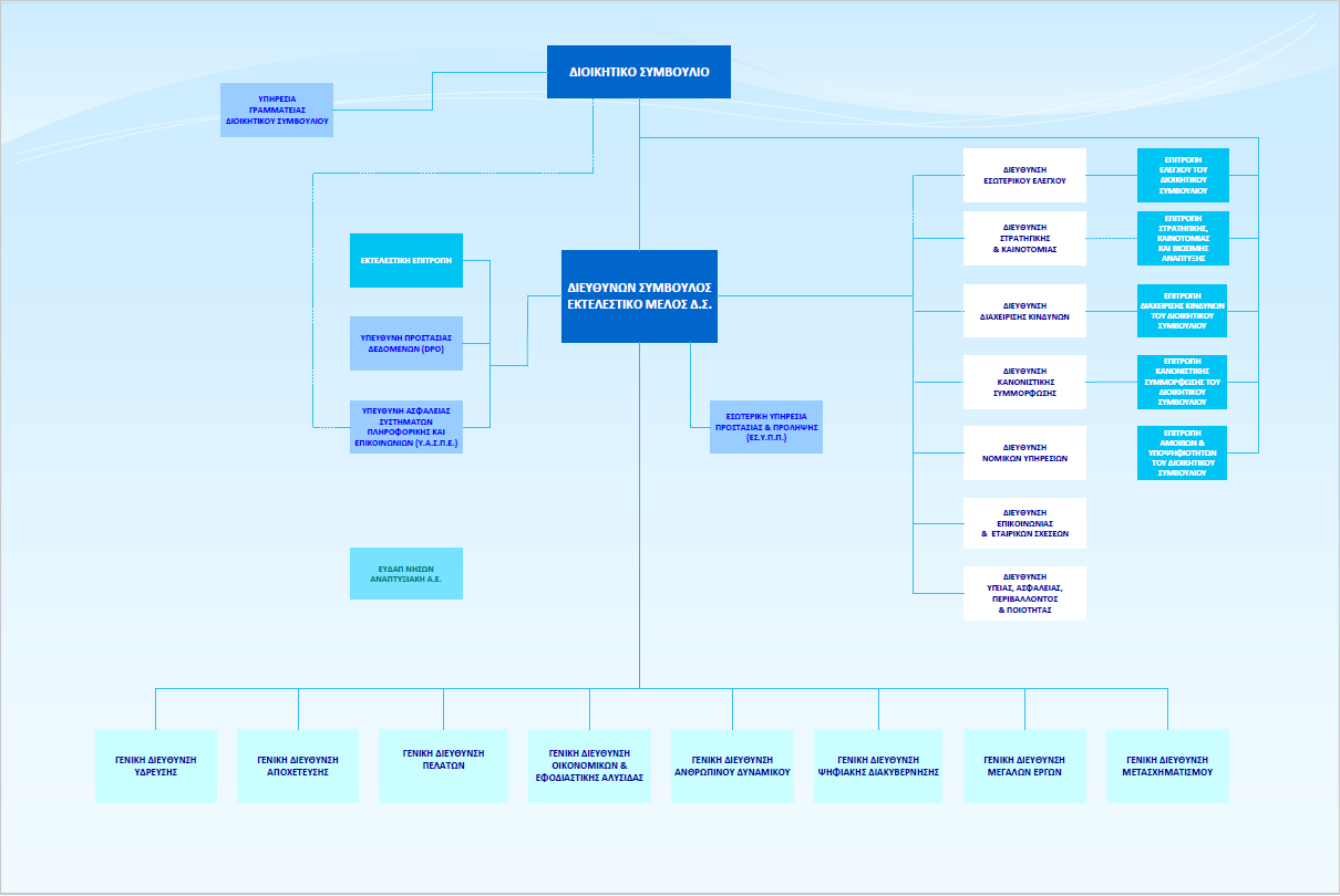
ΟΡΓΑΝΟΓΡΑΜΜΑ

Η οργανωτική δομή της ΕΥΔΑΠ, εξασφαλίζει την αδιάλειπτη λειτουργία των δικτύων και την άριστη παροχή υπηρεσιών προς τον πελάτη, διευκολύνει τη λήψη και την υλοποίηση αποφάσεων στο πλαίσιο εφαρμογής της στρατηγικής της Εταιρείας, ενώ προσδιορίζει το σύνολο των σχέσεων και των ρόλων που προκύπτουν για το συντονισμό σε όλο το φάσμα των λειτουργιών.

 

 

Κατεβάστε την εφαρμογή μας
Google Play app link Apple store app link
Ακολουθήστε μας